欧盟关于统一充电接口的法规正进入新阶段,涉及范围进一步扩大。今日起,一项关键指令的第二阶段正式生效,要求在欧盟 […]
为应对即将到来的五一假期出行高峰,小米汽车于近期公布了一项全面的售后服务保障计划,旨在为用户提供无忧的假期用车 […]
在当今智能手机市场,摄影能力已成为用户购机时考量的重要维度。对于热衷于捕捉生活点滴或创作视觉内容的消费者而言, […]
日本航空宣布,将从今年5月起在日本羽田机场引入宇树科技的G1人形机器人进行试点部署。此次引入旨在解决日益增长的 […]
近日,第六届欧洲海鸥叫声模仿锦标赛在比利时滨海小镇德潘讷落下帷幕,这项颇具趣味性的赛事汇聚了来自15个国家和地 […]
小米汽车于近日公布了其在 2026 年五一假期期间的售后服务保障计划,旨在为用户提供更安心的出行体验。该计划自 […]
DIY维修风险警示:一颗螺丝如何“终结”高端显卡 近期,一项针对高端显卡维修的案例揭示了DIY操作中潜藏的巨大 […]
在演唱会、线下追星或音乐节等活动中,拥有一款表现出色的手机至关重要。无论是想在内场后排捕捉偶像的细微表情,还是 […]
在2026数字中国峰会上,阿里旗下平头哥正式推出了其首款智能网卡产品——磐脉920。这款产品被定位为国内首个内 […]
2026年演唱会手机盘点:解锁舞台近距离体验 对于热衷于演唱会和音乐节的乐迷而言,智能手机早已超越了单纯的通讯 […]
马瑞利2026北京车展深度解析:本土化创新驱动未来汽车技术 在2026北京车展的舞台上,马瑞利凭借其深厚的全球 […]
深度解析:约翰·特努斯接棒苹果CEO,硬件巨头引领AI新篇章 2026年4月,科技巨头苹果公司宣布了一项重大人 […]
近期,备受瞩目的 Meze Astru(阿兹朵)旗舰耳塞以其独特的单动圈设计,在喧嚣的音频市场中掀起了一股“回 […]
vivo Y600 Pro 深度评测:长续航与耐用性的硬核担当 vivo Y600 Pro 蓄势待发,定义长久 […]
腾势D9迎来了它的第二代车型,此次更新不仅在命名上强调了“第二代”,更是在产品力上进行了全面升级,旨在为用户带 […]
在数字化浪潮席卷教育领域之际,无纸化学习模式已不再是新鲜事物,而是许多学生群体普遍采用的学习方式。然而,对于习 […]
华为在麒麟9000S系列芯片的布局上,推出了一款名为麒麟9000WL的处理器,其核心目标在于进一步优化功耗表现 […]
在追求高效率与便携性的商务领域,一台集强劲性能、精致设计和出色用户体验于一体的笔记本电脑至关重要。ThinkB […]
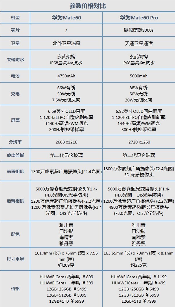
随着科技的进步,平板电脑已不再是简单的影音娱乐设备,其在生产力、教育、专业创作等领域的潜力日益显现。华为Mat […]
近日,雷柏为右手游戏玩家推出了全新的VT3系列鼠标,其中包括VT3 PRO MAX和VT3 PRO两款型号。此 […]
中央网信办近日联合多部门发布通报,指出部分应用程序(含小程序)在个人信息收集和使用方面存在违规行为。此次通报依 […]
Epic Games Store 本周免费赠送 2D 动作类银河战士恶魔城游戏《DOOMBLADE》。该游戏国 […]
AI 语音转录工具 MacWhisper 近日发布了 13.20 版本更新,此次更新的核心亮点在于引入了名为 […]
Mozilla 在 Firefox 149 版本中引入了实验性的广告拦截功能,该功能整合了基于 Rust 语言 […]
独立开发者 Hailey Somerville 近日发布了名为 WSL9x 的工具包,该工具能够让 Windo […]
Ventoy 发布 1.1.12 版本,优化 UEFI 启动体验 开源启动盘制作工具 Ventoy 今日发布了 […]
System76 发布了新款 Linux 工作站系统 Thelio Major,该系统在硬件设计上就针对 Li […]
JetBrains 近日发布了 IntelliJ IDEA 2026.1.1 版本更新,此次更新聚焦于解决开发 […]
Canonical 已于 4 月 23 日发布了代号为 Resolute Raccoon 的 Ubuntu 2 […]
Canonical 已启动对 Ubuntu 开发平台 Launchpad 的网站工程改造,首批更新已于 4 月 […]
在当今智能手机市场,摄影能力已成为用户购机时考量的重要维度。对于热衷于捕捉生活点滴或创作视觉内容的消费者而言, […]
在演唱会、线下追星或音乐节等活动中,拥有一款表现出色的手机至关重要。无论是想在内场后排捕捉偶像的细微表情,还是 […]
2026年演唱会手机盘点:解锁舞台近距离体验 对于热衷于演唱会和音乐节的乐迷而言,智能手机早已超越了单纯的通讯 […]
在2026年,对于追求高品质摄影体验的手机用户而言,市场上涌现出多款极具竞争力的影像旗舰。无论是日常的街拍记录 […]
在6000至7000元这一价格区间,为满足学生群体及游戏爱好者们对于高性能手机的需求,市场上涌现出多款旗舰机型 […]
2026年购机指南:五千至七千元价位段热门机型推荐 步入2026年,手机市场呈现出功能细分化的趋势,为不同用户 […]
iQOO 15T:性能旗舰新标杆,五月重磅登场 iQOO即将在五月推出其全新的高性能旗舰手机iQOO 15T。 […]
在2026年,对于短视频创作者、Vlogger以及摄影爱好者而言,手机的视频拍摄能力,特别是防抖性能,已成为决 […]
三星突破性折叠屏设计曝光:Galaxy Z Fold8 Wide重塑移动办公新体验 三星在折叠屏手机领域再次迈 […]
2026年视频创作手机横评:OPPO Find X9 Ultra引领专业Vlog新纪元 对于短视频创作者和Vl […]
为应对人工智能智能体(AI Agent)在商业场景中的快速普及,支付领域的领军企业支付宝正在积极拓展其在这一前 […]
三星的首款智能眼镜预计将在今年晚些时候的 Unpacked 活动上亮相,或将选择在下个月的 Google I/ […]
中国科学院于4月28日在北京正式揭幕“磐石100”模型体系,这一里程碑式的发布标志着中国人工智能赋能科学研究( […]
OpenAI 面临营收目标挑战,竞争压力凸显 近期有消息指出,人工智能领域的先驱 OpenAI 未能达成其内部 […]
中国科学院于 4 月 28 日在北京正式发布了“磐石100”模型体系,该体系以“磐石”科学基础大模型为核心,构 […]
在第九届数字中国建设峰会上,蚂蚁集团以前所未有的姿态,将“Data+AI”确立为其核心战略命题,并由此勾勒出一 […]
上汽荣威全新紧凑型轿车荣威i6已于今日正式推向市场。新车在外观设计上借鉴了荣威D7的风格,前脸采用了醒目的直瀑 […]
美国流行乐坛巨星泰勒·斯威夫特(Taylor Swift)的知识产权管理公司 TAS 近期已向相关监管机构提交 […]
在 2026 北京车展上,火山引擎发布了其新一代汽车 AI 解决方案,该方案基于 Agentic AI 架构, […]
随着Ubuntu 26.04 LTS版本的发布,Canonical公司正式宣布了下一阶段的发展重点。工程副总裁 […]
欧盟关于统一充电接口的法规正进入新阶段,涉及范围进一步扩大。今日起,一项关键指令的第二阶段正式生效,要求在欧盟 […]
为应对即将到来的五一假期出行高峰,小米汽车于近期公布了一项全面的售后服务保障计划,旨在为用户提供无忧的假期用车 […]
日本航空宣布,将从今年5月起在日本羽田机场引入宇树科技的G1人形机器人进行试点部署。此次引入旨在解决日益增长的 […]
近日,第六届欧洲海鸥叫声模仿锦标赛在比利时滨海小镇德潘讷落下帷幕,这项颇具趣味性的赛事汇聚了来自15个国家和地 […]
DIY维修风险警示:一颗螺丝如何“终结”高端显卡 近期,一项针对高端显卡维修的案例揭示了DIY操作中潜藏的巨大 […]
在2026数字中国峰会上,阿里旗下平头哥正式推出了其首款智能网卡产品——磐脉920。这款产品被定位为国内首个内 […]
我国强制保险(交强险)将迎来一次重大变革,告别沿用二十年的固定保费模式。国家金融监管总局、公安部、交通运输部联 […]
近日,在上海天马赛车场,张雪与知名汽车节目主持人理查德·哈蒙德进行了一场深度对话。此次对话不仅是一次跨界交流, […]
极狐问道V9预售开启,高端MPV市场价格战信号显著 极狐汽车品牌旗下首款高端MPV车型——问道V9,已于近日正 […]
Pearl Abyss 旗下的开放世界动作 RPG《红色沙漠》近日宣布全球销量已突破 500 万套,覆盖 Xb […]
小米汽车于近日公布了其在 2026 年五一假期期间的售后服务保障计划,旨在为用户提供更安心的出行体验。该计划自 […]
捷达 VS8 黑武士版于今日正式上市,这款新增的顶配车型提供了独特的全黑设计风格。新车搭载外观熏黑套件,配备利 […]
全新荣威 i6 上市,主打智能座舱与经济实用 上汽荣威旗下的紧凑型轿车全新荣威 i6 已于今日正式上市,共推出 […]
中国豪华汽车品牌红旗正寻求通过与 Stellantis 合作,利用其位于西班牙的工厂加速其在欧洲市场的布局。此 […]
比亚迪方程豹旗下的首款跑车 FORMULA X 已于 4 月 24 日在北京国际车展上正式亮相,这款车型以“生 […]
交通运输部预测,2026 年五一劳动节假期,全国跨区域人员流动总量预计将达到 15.2 亿人次,日均约 3.0 […]
理想汽车宣布已于当地时间 4 月 25 日与阿联酋 Al Fahim Motors、沙特阿拉伯 Mohamed […]
沃尔沃在 2026 北京国际车展上正式发布了 2027 款 EM90,作为其纯电旗舰 MPV 的年度改款车型。 […]
吉利汽车正加速其全球化战略布局,宣布与奥地利汽车销售企业 AutoWallis 正式签署合作协议,后者将负责吉 […]
长城汽车旗下第二代哈弗 H9 正式推出 2026 改款车型,新车在外观、内饰以及越野性能上均进行了升级,共推出 […]
针对全球企业的AI驱动社交客户服务和营销解决方案。 针对全球企业的AI驱动社交客户服务和营销解决方案,AI-d […]
创建美观且交互式表单的平台,无需编码。 创建美观且交互式表单的平台,无需编码,Platform for cre […]
为SMB提供定制化的AI代理解决方案,专注于多渠道自动化。 为SMB提供定制化的AI代理解决方案,专注于多渠道 […]
具备人工智能的销售代理,用于自动化潜在客户生成和客户互动。 具备人工智能的销售代理,用于自动化潜在客户生成和客 […]
基于人工智能的工具,自动化求职申请,具备定制化简历和求职信的功能。 基于人工智能的工具,自动化求职申请,具备定 […]
通过AI代理自动化研究和丰富数据的AI驱动工具。 通过AI代理自动化研究和丰富数据的AI驱动工具,AI-pow […]
白标AI SaaS平台,用于构建和出售自定义AI代理。 白标AI SaaS平台,用于构建和出售自定义AI代理, […]
一个由人工智能驱动的平台,旨在识别和解决最终用户的技术问题,以确保可靠的数字体验。 一个由人工智能驱动的平台, […]
自动化求职申请的 AI 求职助手。 自动化求职申请的 AI 求职助手,AI job search agent […]
用于AI代理与人类互动以获取帮助和批准的API/SDK。 用于AI代理与人类互动以获取帮助和批准的API/SD […]