跳至正文
V科技 V科技

聚焦软件应用、手机数码、效率方法、AI 工具与行业观察的科技媒体

V科技 V科技

聚焦软件应用、手机数码、效率方法、AI 工具与行业观察的科技媒体

  • 首页
  • 深度评测
  • 软件应用
  • 手机与数码
  • Ai资讯
  • 行业观察
  • AI 工具
  • 智能汽车
  • 首页
  • 深度评测
  • 软件应用
  • 手机与数码
  • Ai资讯
  • 行业观察
  • AI 工具
  • 智能汽车
关

搜索

V科技 V科技

聚焦软件应用、手机数码、效率方法、AI 工具与行业观察的科技媒体

V科技 V科技

聚焦软件应用、手机数码、效率方法、AI 工具与行业观察的科技媒体

  • 首页
  • 深度评测
  • 软件应用
  • 手机与数码
  • Ai资讯
  • 行业观察
  • AI 工具
  • 智能汽车
  • 首页
  • 深度评测
  • 软件应用
  • 手机与数码
  • Ai资讯
  • 行业观察
  • AI 工具
  • 智能汽车
关

搜索

行业观察

外卖餐馆后厨现不雅视频 责令停业整顿

V科技 作者 V科技 发布时间 2026年04月27日 11:27 浏览量 4 0 评论

外卖后厨卫生堪忧:江西菜馆被曝操作不规范,官方介入调查

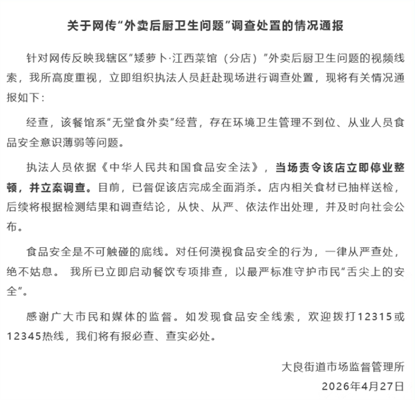
近日,广东省佛山市顺德区一家名为“矮萝卜·江西菜馆(顺德店)”的外卖厨房因卫生问题引发关注。通过外卖平台直播画面,有消费者发现工作人员存在将扫把放入锅内清洗以及疑似吐口水入锅的恶劣行为,严重挑战了公众对食品安全的底线。

涉事门店店长虽对吐口水行为辩解为“油溅入口腔本能反应”,但承认存在违背厨德的行为。门店承诺将严厉处罚涉事人员,并对后厨环境及厨具进行全面更换与整改。官方通报证实,该餐馆为仅提供外卖服务的经营模式,暴露出在环境卫生管理和从业人员食品安全意识方面的严重不足。

针对此次事件,当地市场监督管理部门已迅速介入。执法人员依据《中华人民共和国食品安全法》,已当场责令该餐馆立即停业整顿,并正式立案调查。同时,已督促餐馆完成全面消杀,相关食材也已被抽样送检。后续处理将依据检测结果和调查结论,依法从快从严作出处理,并适时向社会公布。

外卖后厨人员在锅里洗扫把吐口水 官方情况通报:涉事餐馆系无堂食外卖经营 责令立即停业整顿

此次事件凸显了外卖行业在食品安全监管方面存在的潜在风险。与传统堂食餐厅相比,外卖厨房的隐蔽性更强,消费者难以直接监督,这使得平台责任、商家自律及监管部门的有效性显得尤为重要。此次事件也引发了对“明厨亮灶”模式在网络化、外卖化厨房中如何更有效推行的思考,以期最大限度地保障消费者“舌尖上的安全”。

外卖后厨人员在锅里洗扫把吐口水 官方情况通报:涉事餐馆系无堂食外卖经营 责令立即停业整顿

V科技点评

值得注意的是,此类事件并非孤例,近年来随着外卖行业的蓬勃发展,食品安全问题屡屡成为公众关注的焦点。监管部门在加大执法力度的同时,也应积极引导和推动行业建立更完善的食品安全管理体系,包括从业人员的培训、操作规范的明确以及对平台方的问责等,共同筑牢食品安全的防线。

此次事件显示了尽管相关部门已经责令停业整顿并展开调查,但外卖平台在审核商家资质、监督后厨卫生方面的责任仍需进一步强化,以防止类似事件再次发生。

相关资讯
男子服布洛芬致全身溃烂 抢救45天脱险 英特尔携手英伟达,为下一代显卡引入先进工艺 海外谨防这类微信电话诈骗 天合光能THBC电池效率突破28% 马自达2小型轿车今夏停产,一代神车告别市场 车载伪基站攻击加拿大 手机网络大面积瘫痪 英特尔Arc G3掌机芯片曝光,Xe3核显性能待展 理想L9智能座舱被指领先两代,大众高管如何回应?
暂无评论!成为第一个。

发表回复 取消回复

您的邮箱地址不会被公开。 必填项已用 * 标注

热门文章

  • 斑马智行接入支付宝,智能座舱体验升级 2026年4月24日
  • 学生购买MacBook可享教育优惠吗 2026年4月23日
  • vivo X300 FE 搭载骁龙8+与6500mAh电池,模块化影像系统亮相 2026年4月24日
  • 王心凌演唱会被观众催促脱衣,本人回应现场情况 2026年4月24日
  • 相机之外的摄影新选择 2026年4月23日

热议文章

  • 01
    我国电动汽车充电桩数量超 2100 万个 0条评论
  • 02
    小米开源亚毫米级精准对位大模型训练流程 0条评论
  • 03
    微软 Azure Linux 性能优化,迁移至 Fedora x86_64-v3 0条评论
  • 04
    蔚来发布新款辅助驾驶指示灯,售价 998 元 0条评论
  • 05
    男子服布洛芬致全身溃烂 抢救45天脱险 0条评论

AI 工具精选

Mixdesk

针对全球企业的AI驱动社交客户服务和营销解决方案。

CREATUS.AI

创建美观且交互式表单的平台,无需编码。

Powered_by Agency

为SMB提供定制化的AI代理解决方案,专注于多渠道自动化。

Jeeva.ai

具备人工智能的销售代理,用于自动化潜在客户生成和客户互动。

智能汽车

  • 我国电动汽车充电桩数量超 2100 万个 2026年4月27日
  • 蔚来发布新款辅助驾驶指示灯,售价 998 元 2026年4月27日
  • 领克10/10+五月开售 预售价20.99万起 2026年4月27日
  • 极氪 8X 曜影 创珠峰 108 拐最速登顶纪录 2026年4月27日
V科技 V科技 科技媒体与数码生活指南

聚焦软件应用、手机数码、效率方法、AI 工具与行业观察。

栏目导航 深度体验 软件应用 手机与数码 行业观察 智能汽车 AI 工具 站点地图
Copyright 2026 — V科技。聚焦软件应用、手机数码、效率方法、AI 工具与行业观察。 琼ICP备2024029348号