王传福提名刘学亮,比亚迪副总裁年薪千万级
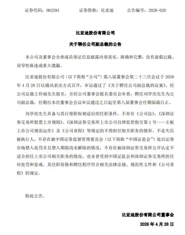
比亚迪近期宣布一项重要人事任命,公司副总裁刘学亮正式就任。此项任命由公司总裁王传福提名,并经过董事会提名委员会的审查,标志着刘学亮在公司内部晋升至更高管理层级。
此次晋升后,比亚迪的高管团队进一步扩充,目前公司共有7位副总裁。据了解,刘学亮加入比亚迪多年,自2004年起便在公司任职,拥有丰富的行业经验。他曾担任比亚迪日本分公司驻日总代表,并且目前还兼任公司亚太汽车销售事业部总经理及比亚迪日本分公司社长等关键职务。
刘学亮拥有国际经济贸易学士学位,其在海外市场的耕耘能力备受认可。在2026年第一季度,比亚迪新能源汽车销量表现强劲,整体销量约70.5万辆。其中,海外市场的增长尤为显著,该季度累计销量接近32万辆,同比增长高达55%,远超公司设定的全年150万辆海外销售目标。这一成绩凸显了比亚迪全球化战略的推进成效。
行业观察:人事调整与全球化战略的联动

此次刘学亮升任副总裁,恰逢比亚迪海外业务高速增长的关键时期。分析人士认为,刘学亮作为长期负责亚太及日本市场的核心领导者,其突出的业绩表现是获得此次晋升的重要因素。这反映出比亚迪在深化全球化战略的同时,也更加重视并倚重在海外市场具备深厚经验和成功实践的高管,以期加速其在全球范围内的品牌影响力和市场份额的扩张。
此次人事任命,为比亚迪的全球化征程注入了新的动力,特别是在竞争日益激烈的国际汽车市场中,拥有像刘学亮这样经验丰富的区域市场领导者,将有助于比亚迪更精准地把握各地市场需求,优化销售策略,并可能在品牌建设和渠道拓展方面取得新的突破。

从比亚迪的整体发展来看,公司在巩固国内市场领导地位的同时,正以前所未有的力度拥抱全球市场。无论是技术创新、产品布局还是市场营销,比亚迪都展现出成为全球性汽车巨头的决心和实力。刘学亮的晋升,是公司全球化战略落地的一个重要信号,预示着其在海外市场的布局将更加深入和精细化。
比亚迪近年来在新能源汽车领域的飞速发展,离不开其在产品力、供应链管理以及市场拓展等方面的全面进步。此次对核心海外业务负责人的提拔,也暗示着公司将继续加大对海外市场的投入,并可能在人才引进和组织架构调整方面,为全球化战略提供更有力的支撑。未来,比亚迪在海外市场的表现值得持续关注。