跳至正文
V科技 V科技

聚焦软件应用、手机数码、效率方法、AI 工具与行业观察的科技媒体

V科技 V科技

聚焦软件应用、手机数码、效率方法、AI 工具与行业观察的科技媒体

  • 首页
  • 深度评测
  • 软件应用
  • 手机与数码
  • Ai资讯
  • 行业观察
  • AI 工具
  • 智能汽车
  • 首页
  • 深度评测
  • 软件应用
  • 手机与数码
  • Ai资讯
  • 行业观察
  • AI 工具
  • 智能汽车
关

搜索

V科技 V科技

聚焦软件应用、手机数码、效率方法、AI 工具与行业观察的科技媒体

V科技 V科技

聚焦软件应用、手机数码、效率方法、AI 工具与行业观察的科技媒体

  • 首页
  • 深度评测
  • 软件应用
  • 手机与数码
  • Ai资讯
  • 行业观察
  • AI 工具
  • 智能汽车
  • 首页
  • 深度评测
  • 软件应用
  • 手机与数码
  • Ai资讯
  • 行业观察
  • AI 工具
  • 智能汽车
关

搜索

Ai资讯

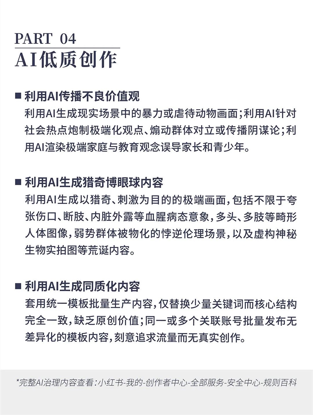
小红书发布AI治理新规,防范侵权仿冒

V科技 作者 V科技 发布时间 2026年04月27日 15:48 浏览量 4 0 评论

小红书正式发布其“AI 治理主张”,标志着平台在 AI 内容管理方面迈出了新的一步。该主张的核心在于平衡 AI 技术在内容创作中的应用,同时坚决抵制不良 AI 行为,旨在维护社区的真实性与健康生态。

此次公布的治理主张,鼓励创作者们将 AI 视为提升创作效率、拓展创意边界的得力工具。小红书平台要求用户如实标识 AI 生成或辅助生成的内容,以此确保信息的透明度。对于未能主动标识的 AI 内容,平台将统一添加标识,以便用户清晰辨识。

在内容治理方面,小红书划定了明确的“真实底线”和“安全红线”,严厉反对包括 AI 造假、内容侵权等四类不良 AI 行为。为此,平台正持续加强其 AI 内容识别与治理能力,以应对日益复杂的 AI 生成内容带来的挑战。

为了进一步完善治理体系,小红书还将上线针对 AI 笔记的申诉通道,为用户提供反馈和举报的渠道,从而提升平台的治理效能,更好地促进社区内的真实分享。这些举措有望与用户携手,共同构建一个更加真实、公平且温暖的社区环境。

AI 内容在小红书这样的内容分享平台上的应用,为用户带来了更丰富的创作可能性。然而,如何界定 AI 的辅助程度、确保内容的原创性与准确性,以及防止 AI 被滥用于虚假宣传或侵权行为,是平台治理的重点。通过明确的规则和技术手段,小红书正试图在这场技术变革中找到平衡点。

AI 治理主张

AI 内容标识

AI 内容治理

AI 申诉通道

真实社区环境

小红书此次发布的 AI 治理主张,显示出平台在拥抱技术进步的同时,也高度重视其可能带来的挑战,通过制定明确的规范和建立用户反馈机制,力图在创新与合规之间找到一个可持续的平衡点。

日前,一款名为“AI_Robot_3D”的全新人工智能产品正式亮相,该产品以其突破性的3D生成能力,为内容创作领域注入了新的活力。据悉,AI_Robot_3D能够在短时间内生成高度逼真的三维模型,其处理速度和模型细节达到了行业领先水平。

AI_Robot_3D的核心优势在于其强大的3D内容生成技术。该产品能够理解复杂的文本指令,并将其转化为精细的三维模型。无论是游戏开发、虚拟现实场景构建,还是工业设计,AI_Robot_3D都能提供高效且高质量的解决方案。其单次处理最高可支持生成1000个高质量3D模型,这一参数在当前的AI生成领域尤为突出,极大地提升了工作效率。

Image

AI_Robot_3D的出现,预示着AI在三维内容生成领域的技术进步。它能够显著降低3D建模的门槛,使得非专业人士也能快速创建出专业水准的3D资产。这种能力对于推动元宇宙、数字孪生等新兴技术的普及和发展具有重要意义,有望成为未来内容创作的重要工具。

Image

AI_Robot_3D在输入形式上支持自然语言描述,并能输出通用3D格式文件,这意味着其在跨平台和跨应用方面的兼容性非常出色。对于需要大量3D素材的开发者和设计师而言,AI_Robot_3D不仅能节省宝贵的时间和成本,还能激发更多的创意可能性。其技术进展有望引领新一轮的3D内容生产革命。

Image

V科技点评

AI_Robot_3D的出现标志着AI在三维内容创作领域迈出了重要一步,其强大的生成能力和高效的处理速度,为内容创作者带来了革命性的工具,但实际应用中的模型精细度、可编辑性以及对复杂场景的理解能力仍需进一步观察和验证。

相关资讯
京东启动“创造营”征集智能硬件项目 百度GenFlow4.0升级 Office Agent月活破亿 腾讯QClaw集成DeepSeek-V4-Pro,专家上手即用 腾讯发布具身多模态大模型,提升机器人交互能力 谷歌拟巨资加码对AI公司Anthropic的投资 OpenAI隐私过滤器:长上下文识别,守护信息安全 携程商旅构建AI行业应用新生态 美团“小团”功能上线 优化五一出游体验
暂无评论!成为第一个。

发表回复 取消回复

您的邮箱地址不会被公开。 必填项已用 * 标注

热门文章

  • 斑马智行接入支付宝,智能座舱体验升级 2026年4月24日
  • 学生购买MacBook可享教育优惠吗 2026年4月23日
  • vivo X300 FE 搭载骁龙8+与6500mAh电池,模块化影像系统亮相 2026年4月24日
  • 王心凌演唱会被观众催促脱衣,本人回应现场情况 2026年4月24日
  • 相机之外的摄影新选择 2026年4月23日

热议文章

  • 01
    佳能EOS R6 Mark II:全画幅新选择 0条评论
  • 02
    日本汽车在海峡遇阻,中东客商转购中国品牌 0条评论
  • 03
    iPhone Fold参数揭秘:厚度仅4.7mm 0条评论
  • 04
    一加 Ace 6 至尊版定档,枪神游戏手柄同台发布 0条评论
  • 05
    松下FZ80D相机:60倍变焦,捕捉远近细节 0条评论

AI 工具精选

Mixdesk

针对全球企业的AI驱动社交客户服务和营销解决方案。

CREATUS.AI

创建美观且交互式表单的平台,无需编码。

Powered_by Agency

为SMB提供定制化的AI代理解决方案,专注于多渠道自动化。

Jeeva.ai

具备人工智能的销售代理,用于自动化潜在客户生成和客户互动。

智能汽车

  • 广汽集团:2030 年销量破百万,布局全球市场 2026年4月27日
  • 何小鹏:飞行汽车全球化与第二代产品研发 2026年4月27日
  • 江汽集团牵手华为终端,共探智能汽车新纪元 2026年4月27日
  • 问界M9“成精”:能卖萌、能说话、送礼包 2026年4月27日
V科技 V科技 科技媒体与数码生活指南

聚焦软件应用、手机数码、效率方法、AI 工具与行业观察。

栏目导航 深度体验 软件应用 手机与数码 行业观察 智能汽车 AI 工具 站点地图
Copyright 2026 — V科技。聚焦软件应用、手机数码、效率方法、AI 工具与行业观察。 琼ICP备2024029348号